Padronize sua operação com Mapeamento de Processos profissional

Conte com uma metodologia estruturada para documentar, organizar e otimizar as atividades de sua empresa.

Anos de história
0
Projetos realizados
+ 0
De satisfação em 2024
0

O Mapeamento de Processos é a solução para

Dependência Excessiva e Supervisão Constante

Dependência Excessiva e Supervisão Constante

Com o mapeamento de processos, as rotinas são claramente documentadas, permitindo que os funcionários ganhem mais autonomia e tomem decisões mais assertivas, sem a necessidade de supervisão constante.

Falta de Procedimentos e Protocolos

Falta de Procedimentos e Protocolos

Sua empresa enfrenta dificuldades por não ter procedimentos claros e protocolos definidos?
O mapeamento de processos é a solução para estabelecer essas diretrizes e garantir uma gestão organizada e eficiente dos fluxos de trabalho.

Custos Elevados e Desperdícios Operacionais

Custos Elevados e Desperdícios Operacionais

Você está enfrentando altos custos devido ao desperdício de tempo e recursos?
Com o mapeamento de processos, podemos identificar desperdícios e otimizar os recursos, reduzindo custos operacionais e aumentando a eficiência.

Alta Rotatividade e Perda de Conhecimento

Alta Rotatividade e Perda de Conhecimento
O mapeamento de processos ajuda a documentar e padronizar as rotinas, facilitando a adaptação de novos colaboradores e garantindo a continuidade das operações, mesmo com mudanças na equipe.

Ausência de Padronização e Retrabalho

Ausência de Padronização e Retrabalho

Está difícil garantir a qualidade e consistência nas operações devido à falta de padronização?
O mapeamento de processos elimina o retrabalho e cria um padrão operacional, garantindo que todos os processos sejam executados com qualidade e de forma consistente.

Lacuna de Clareza nas Responsabilidades

Lacuna de Clareza nas Responsabilidades

Sua equipe enfrenta ruídos de comunicação ou falhas na troca de informações entre setores?
O mapeamento de processos promove uma visão clara das responsabilidades e fluxos de informação, fortalecendo a comunicação entre as áreas e garantindo alinhamento nas operações.

Transforme

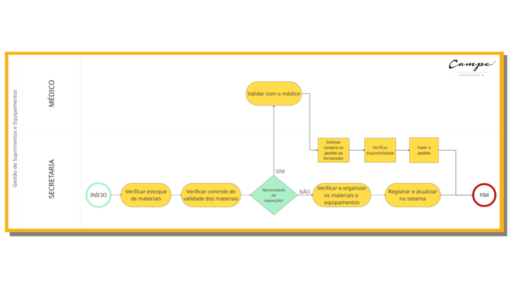
MODELO DE ENTREGÁVEL

Exemplo de fluxograma em BPMN, padronizado conforme metodologia utilizada pela Campe:

404041 2

Cases de sucesso

CESAMA

“A Campe clareou muito isso para gente [processos e atividades realizadas], ela conversou com todas as funções que a gente possui na Cesama, todos os cargos prestaram essas informações e a gente conseguiu montar nossa cadeia de processos para que a gestão de riscos pudesse mapear efetivamente os riscos da organização”

Dito por:
Juliane Nogueira – Gestora de Riscos e Controles Internos da Cesama.

IZN IMOBILIARIA

“Após organizarmos os processos no 1º trimestre de 2023, tivemos um crescimento de 366%. Em 3 meses, vendemos o equivalente ao ano anterior inteiro. Para quem quer empreender, recomendo muito a Campe. Mapear processos foi essencial para nossa evolução.”

Dito por:
Marcelo Mancini – Gestor da Imobiliária Zona Norte.

Cesama 01 e1744836117185

Empresas que confiam na Campe Consultoria Jr.

0

Anos de história

+ 0

Projetos realizados

0

De satisfação em 2024

Troca de Gestao Campe 2025.2 324
Colaboradores
+ 0
Parceiros
+ 0
Prêmios excelência em gestão
+ 0

Quem somos nós:

A Campe Consultoria Jr. é uma empresa júnior situada na cidade de Juiz de Fora, no estado de Minas Gerais, composta exclusivamente por universitários dos cursos da Faculdade de Administração e Ciências Contábeis e da Faculdade de Economia da Universidade Federal de Juiz de Fora.

 

33 anos, a Campe atua no mercado buscando trazer soluções eficientes através de estudos de consultoria de qualidade. Com +700 projetos realizados impactamos diversas empresas e empresários por todo o Brasil.

 

O fato de contar com os melhores estudantes da região e o apoio de mestres e doutores atuantes na Universidade Federal de Juiz de Fora e de profissionais especializados do mercado, faz com que a Campe seja reconhecida no Mercado e no Movimento Empresa Jr.

Perguntas frequentes

O mapeamento de processos é uma técnica utilizada para identificar, analisar e documentar os fluxos de trabalho dentro de uma organização. Ele ajuda a visualizar de maneira clara e estruturada como as atividades são executadas, quais são os responsáveis, quais recursos são utilizados e onde podem ocorrer melhorias.

Realizamos o levantamento detalhado dos processos atuais da sua empresa, mapeando atividades, responsabilidades e fluxos de informação. A partir disso, criamos fluxogramas visuais claros, identificamos gargalos e ineficiências, e entregamos um diagnóstico completo com sugestões práticas de melhoria. Além disso, propomos a padronização de rotinas por meio de documentos como Procedimentos Operacionais Padrão (POPs), garantindo organização, continuidade e maior eficiência nos processos. Tudo de forma personalizada, alinhada à realidade e aos objetivos da sua empresa.

Mapeamos os setores que mais precisam de organização ou que estão gerando retrabalho. Pode ser o financeiro, vendas, atendimento, RH, ou qualquer outro.

Você já percebe melhorias logo nas primeiras semanas, como mais organização e clareza nos fluxos de trabalho. Outras mudanças, como ganho de produtividade e redução de retrabalho, vêm à medida que as ações são implementadas.

 Após um diagnóstico inicial gratuito, apresentamos uma proposta detalhada que inclui todos os custos envolvidos. Oferecemos também opções de ciclos de assessoria para acompanhar a implementação das ações sugeridas.

Ao organizar os fluxos de trabalho, sua equipe ganha mais produtividade, os erros diminuem e as decisões se tornam mais estratégicas. Tudo isso impacta diretamente no desempenho da empresa, reduz custos operacionais e cria espaço para crescer com mais segurança.

O mapeamento de processos deve ser revisado periodicamente para garantir que continue alinhado com as mudanças na empresa e no mercado. Embora o intervalo ideal dependa da natureza do negócio, revisões anuais ou sempre que houver mudanças significativas nos processos ou na estratégia organizacional são recomendadas. Isso assegura que os processos permaneçam eficientes e adaptados às necessidades da empresa.

Com certeza! Organizar os processos desde cedo ajuda a evitar retrabalho, reduzir erros e criar uma base sólida para o crescimento. Pequenas empresas se beneficiam bastante desse tipo de diagnóstico.

logo camp s
Entre em contato
Horário de funcionamento
Seg - Sex: 10h - 18h

©️ Consultoria e Assessoria a Médias e Pequenas Empresas